nba盘口
Biodiversity Conservation and Green Development Foundation
nba盘口
督察要闻
督察公告
部门行动
地方行动
1
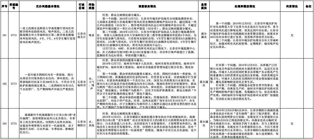
长春市群众信访举报转办和边督边改公开情况一览表(第31批 2018年12月15日)
发表时间:2018-12-17 14:48
来源:
中央生态环境保护督察“回头看”长春市迎检工作领导小组